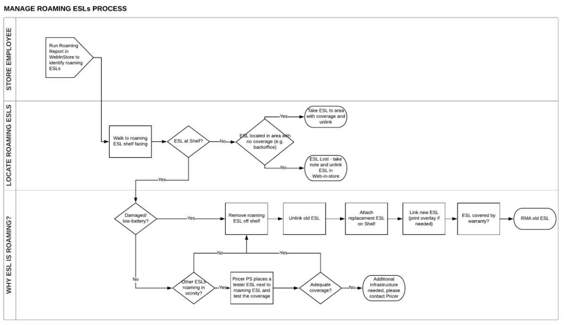
When the Pricer system is trying to communicate with an electronic shelf label (ESL) but doesn’t receive an ACK from the ESL, it goes into a state called roaming. The reason why an ESL goes into roaming might have several different reasons for example running out of battery or placed in an area without coverage (e.g. store back-office) without being unlinked. For a store it is important to regularly work with the roaming process, find the root cause and replace all the ESL’s if needed to have well maintained system. The following process is a suggested way of working with the roaming process in the store. How frequent this should be done is dependent on store size, but the recommendation is that it is done on a regular basis (from weekly to monthly) to keep a low number of roaming ESL’s.

Was this article helpful?
That’s Great!
Thank you for your feedback
Sorry! We couldn't be helpful
Thank you for your feedback
Feedback sent
We appreciate your effort and will try to fix the article